这篇文章首先为大家介绍一下这道题目的分析思路,然后介绍评分标准,最后为大家提供约200篇范文。不过要提醒大家,考试时不可以背范文原文噢,因为第四题一般都是人工评分,如果背范文,很容易被考官听出来。建议重点熟悉以下的“思路分析”,范文仅供参考。
普通话水平测试中“命题说话”测查应试人在无文字凭借的情况下说普通话的水平,重点测查语音标准程度、词汇语法规范程度和自然流畅度。应试人应围绕一个话题连续说话三分钟,说话时按正常语速进行。
测试时应认真对待,说身边的事,说自己的话,切勿背稿。说话题雷同、离题将被加扣4-6分。
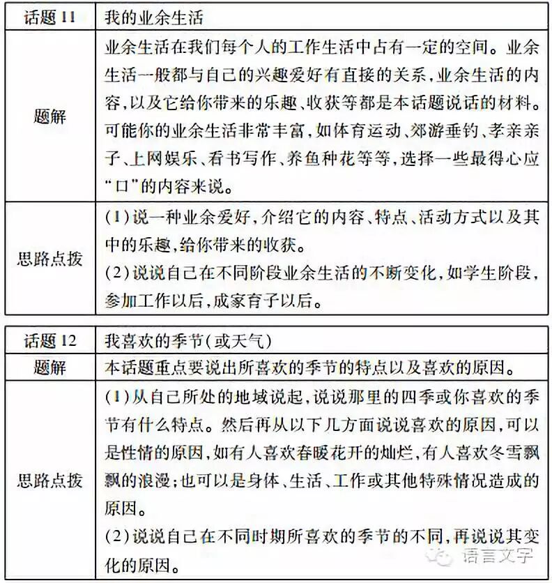
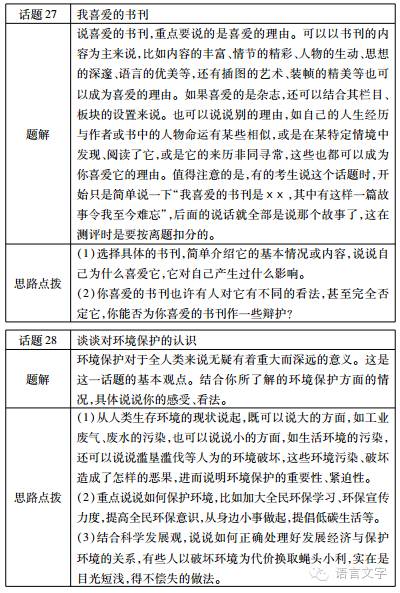
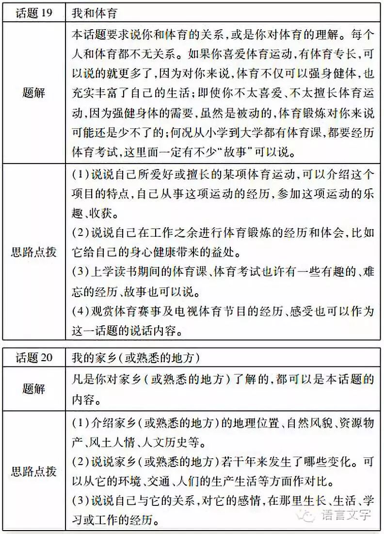
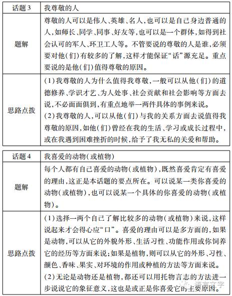
一、30则话题供普通话水平测试第四项——命题说话测试使用。
二、30则话题仅是对话题范围的规定,并不规定话题的具体内容。
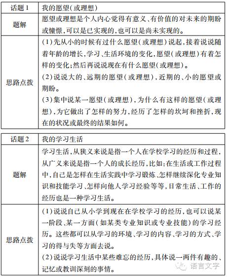
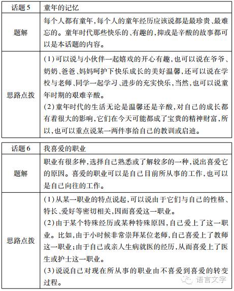
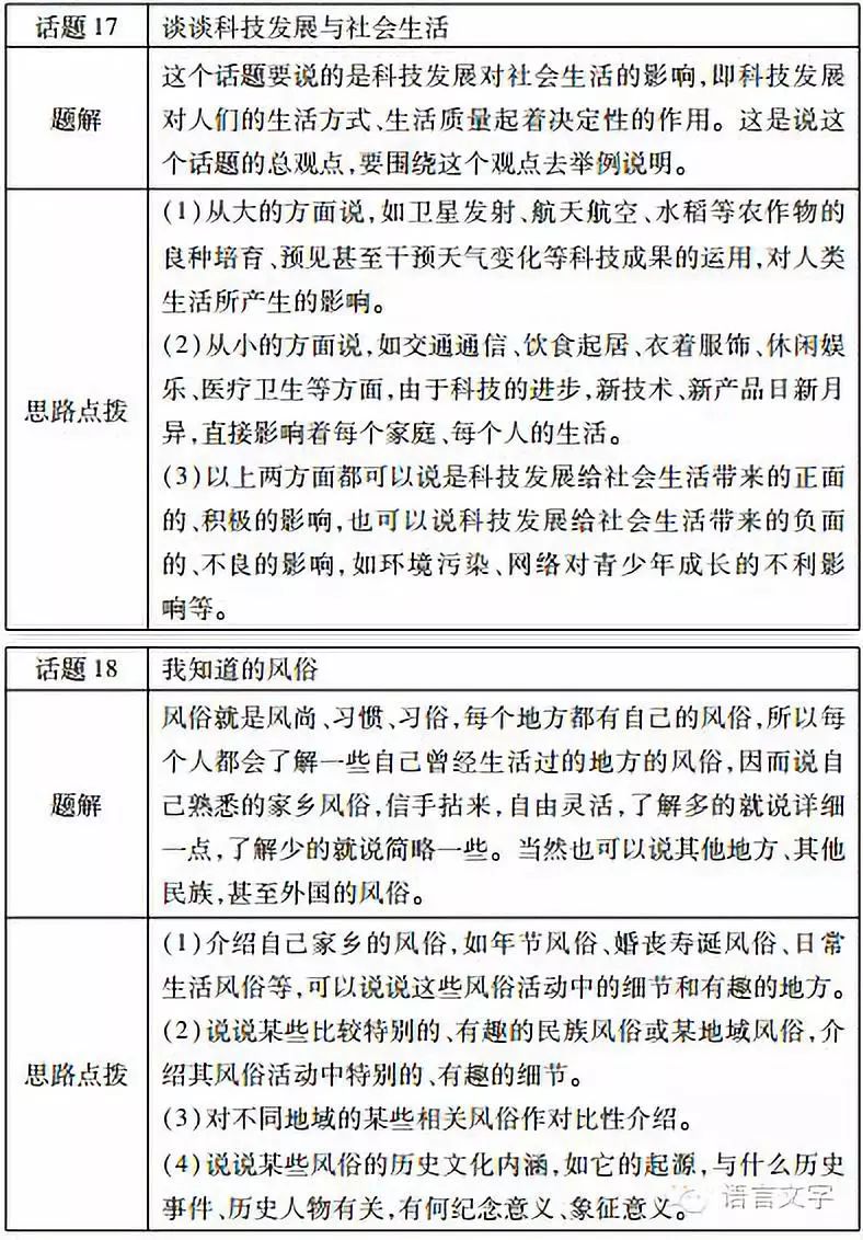
****思路分析****















****评分标准****
(1)语音标准程度,共25分。分六档:
一档:语音标准,或极少有失误。扣0分、1分、2分。
二档:语音失误在10以下,有方音但不明显。扣3分、4分。
三档:语音错误在10以下,但方音比较明显;或语音错误在10次-15次之间,有方音但不明显。扣5分、6分。
四档:语音错误在10-15次之间,方音比较明显。扣7分、8分。
五档:语音错误超过15次,方音明显。扣9分、10分、11分。
六档:语音错误多,方音重。扣12分、13分、14分。
(2)词汇语法规范程度,共10分。分三档:
一档:词汇、语法规范。扣0分。
二档:词汇、语法偶有不规范的情况。扣1分、2分。
三档:词汇、语法屡有不规范的情况。扣3分、4分。
(3)自然流畅程度,共5分,分三档:
一档:语言自然流畅,扣0分。
二档:语言基本流畅,口语化较差,有背稿子的表现。扣0.5分、1分。
三档:语言不连贯,语调生硬。扣2分、3分。
(4)说话不足3分钟,酌情扣分:缺时1分钟以内(含1分钟),扣1分、2分、3分;缺时1分钟以上,扣4分、5分、6分;说话不满30秒(含30秒),本测试项成绩计为0分。
(5)离题、内容雷同,视程度扣4分、5分、6分。
(6)无效话语,累计占时酌情扣分:累计占时1分钟以内(含1分钟),扣1分、2分、3分;累计占时1分钟以上,扣4分、5分、6分;有效语料不满30秒(含30秒),本测试项成绩计为0分。